关注微信
24小时咨询热线:0531-85919096
DN80电磁流量计的价格
发布日期:2021-05-18 09:13:35
  
  最近很多客户咨询DN80电磁流量计的价格,那么下面小编就围绕DN80电磁流量计的价格需要注意的事项,为大家总结一下挑选DN80电磁流量计需要注意的问题。
  工作原理

     
  最近很多客户咨询DN80电磁流量计的价格,那么下面小编就围绕DN80电磁流量计的价格需要注意的事项,为大家总结一下挑选DN80电磁流量计需要注意的问题。
  工作原理
  电磁流量计工作原理基于法拉第电磁感应定律,属于速度式流量计。
  相关行业
  电磁流量计拥有压损极小、适用介质广泛、可测流量范围大等优势被广泛应用于各个行业。联测LDG电磁流量计适用于化工助剂、海绵城市、给水排水、水利灌溉、水处理、污水处理(环保污水控制、化工污水、电镀污水)、造纸浆液(纸浆)、泥浆、医药原料、食品等工农业的生产公司过程流量测量和控制,标配485通讯功能。
  工艺流程
  杭州联测流量计用最好的材质,做最好的产品。

  


 



  关键点解答
  1、瞬时流量和累计流量
  顾名思义,瞬时流量为瞬间的流量速度,一般单位为m3/H,或者L/MIN等,累计流量就是流量累计起来的流量,一般单位为m3,L,T等。在一般流量计的显示屏上,一般有两排数据,上面是瞬时流量,下面为累计流量,瞬时流量会经常变化,累计流量再不清零的情况下,一般只会增加,不会减少。
  2、涡轮流量计不能测粘度高的介质,如何判断高低?
  涡轮流量计的测量原理为介质通过叶轮推动叶轮转动,通过转动速度判断流速,如果介质粘度过高,会影响叶轮转动,从而影响测量,一般来说工作状态下,运动粘度不得大于5*10-6,如果不知道介质密度,可以参考柴油,如果粘度高于柴油,则不适合用涡轮流量计,可以考虑用楔形等差压流量计。
  3、什么是温压补偿?
  流量有体积流量和质量流量,相同质量的气体,当温度和压力变化时,体积会随之变化,而常用的流量仪表,涡轮,涡街,孔板等,都是测体积的流量计,所以当需要介质质量流量时,就需要加上温度和压力参数,通过计算得出质量或者标况流量。液体随着温度,压力的变化,体积不会发生太多变化,所以不需要温压补偿。
  4、流量计的直管段要求?
  速度式流量计,需要一个稳定的流体状态,流体在通过弯管,扩经、缩径,泵阀之后,流体会发生紊乱,因而影响测量,所以这类流量计安装需要一定的直管段,来让流体稳定下来。一般来说至少需要保证前十后五,也就是流量计前端需要不少于十倍于管段直径的直管,流量计后端需要不少于五倍于管段直径的直管。如果前端是泵阀 ,影响会更大,所以直管的要求会更长。
  5、流量计要求满管
  速度式流量计,是通过测量流速,根据管道口径算出截面积,然后算出瞬时流量,如果介质不满管,就会出现算出来的流量偏大,甚至无法测出流量,保证介质满管,液体,流量方向尽量从下往上,严禁从下往上,水平安装的时候,出口液位要高于流量计安装位置。现场如果不满足可以通过“U”型设计以保证流量计满管。
  选型
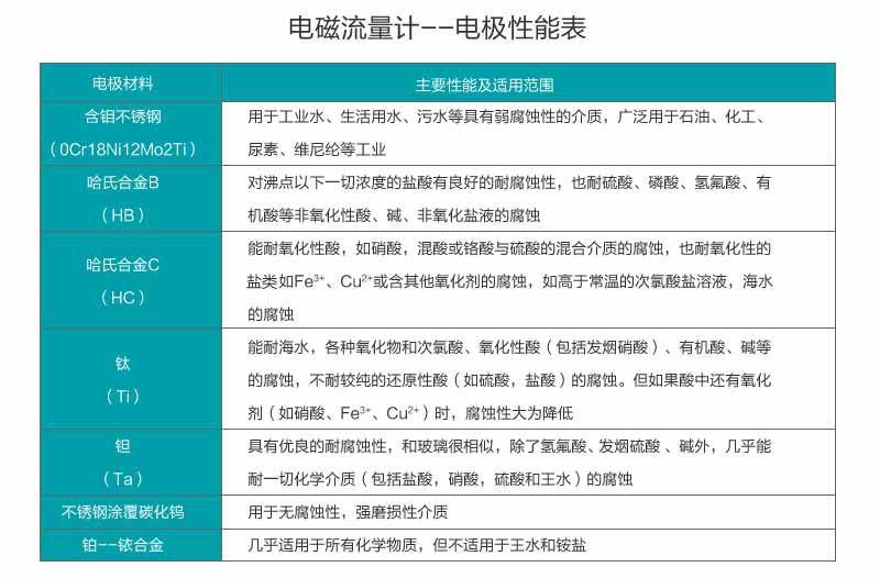
  流量计选型必备:介质,口径(流量范围)、电极材质、衬里材质、安装方式、温度

  





  综上
  DN80的电磁流量计只是确定了口径是80,电极材质,衬里材质等都没有确定,并不能直接给出相应的价格,具体的价格要根据不同的产品,欢迎到联测自动化技术有限公司询价,有更专业的工程师给您选型,更放心的品质让您使用。